Discontinued Japan Suigyodo v3
Introduction
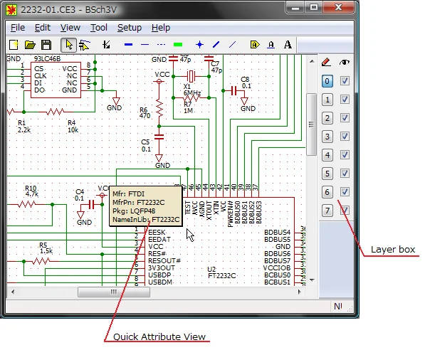
BSch3V is a lightweight schematic design tool developed in Japan, supporting netlist output and component library management with a clean, practical interface.
Screenshots






Features
- Schematic capture
- Netlist export