KiCad
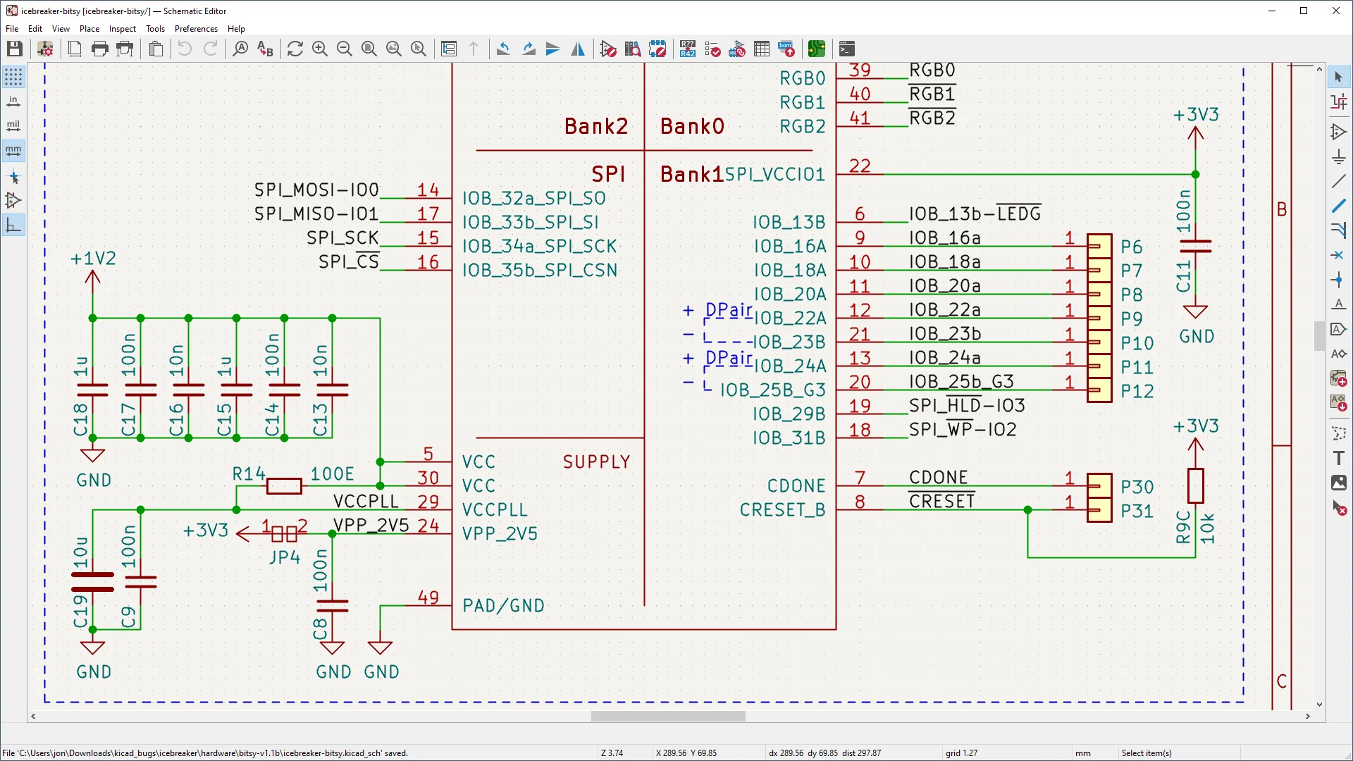
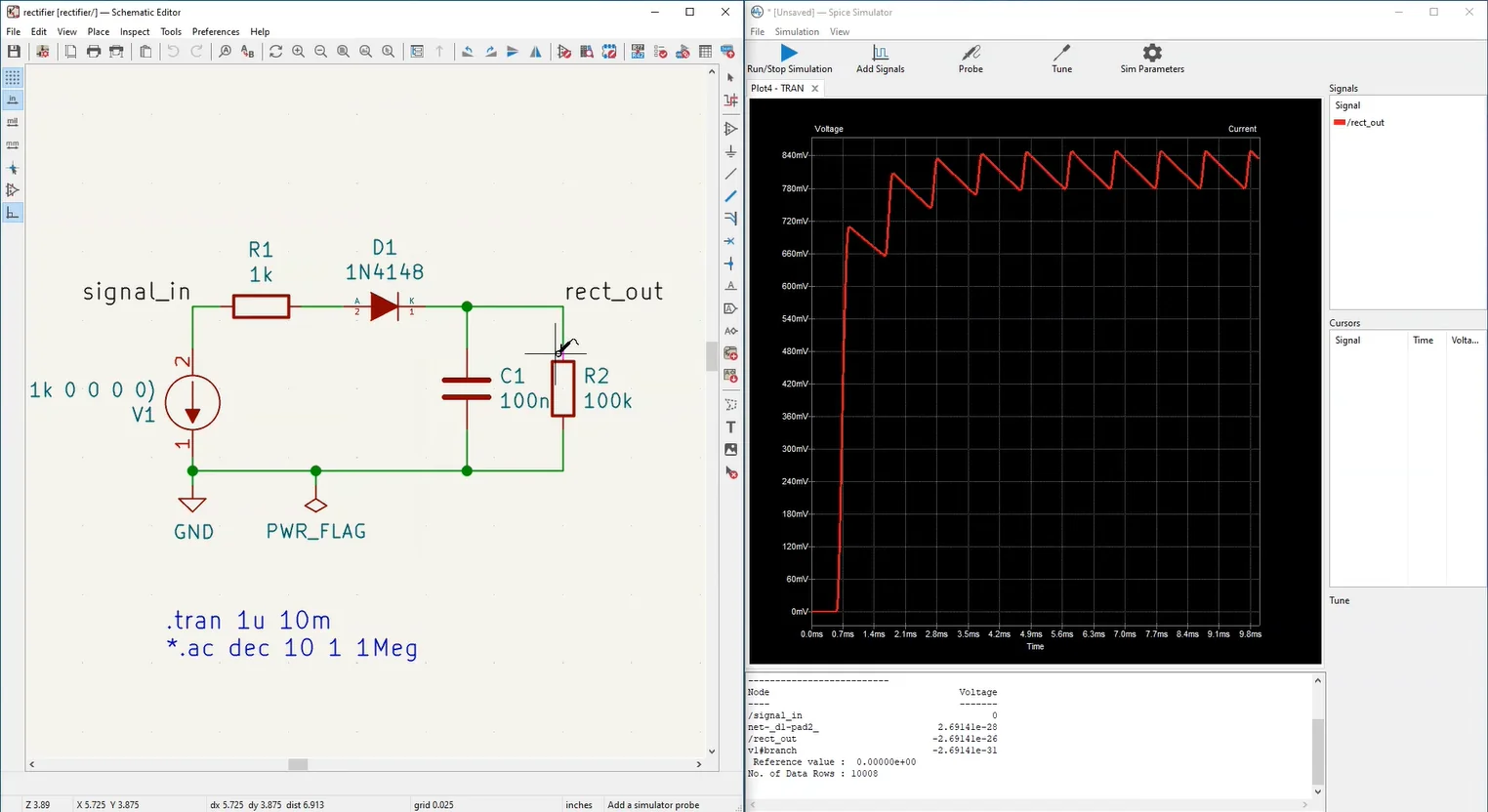
KiCad 是由 CERN 支持的跨平台开源 EDA 工具集,包含原理图编辑器、PCB 布局编辑器、3D 查看器和 SPICE 仿真器。功能可媲美商业软件,拥有活跃的社区和丰富的元件库资源。